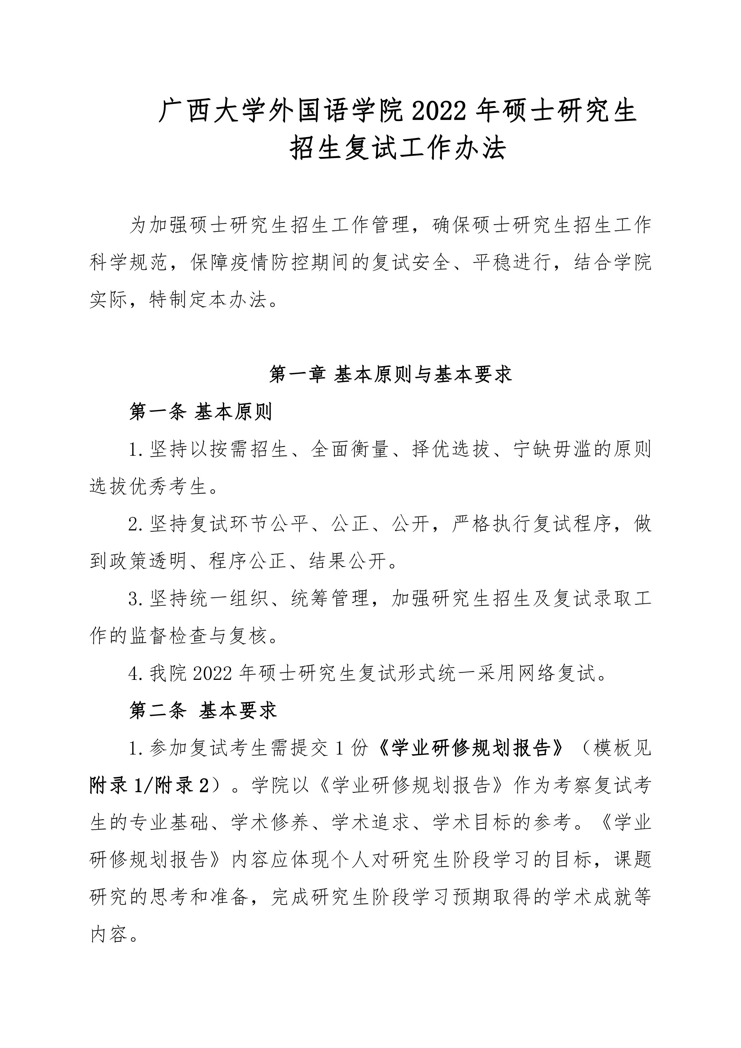
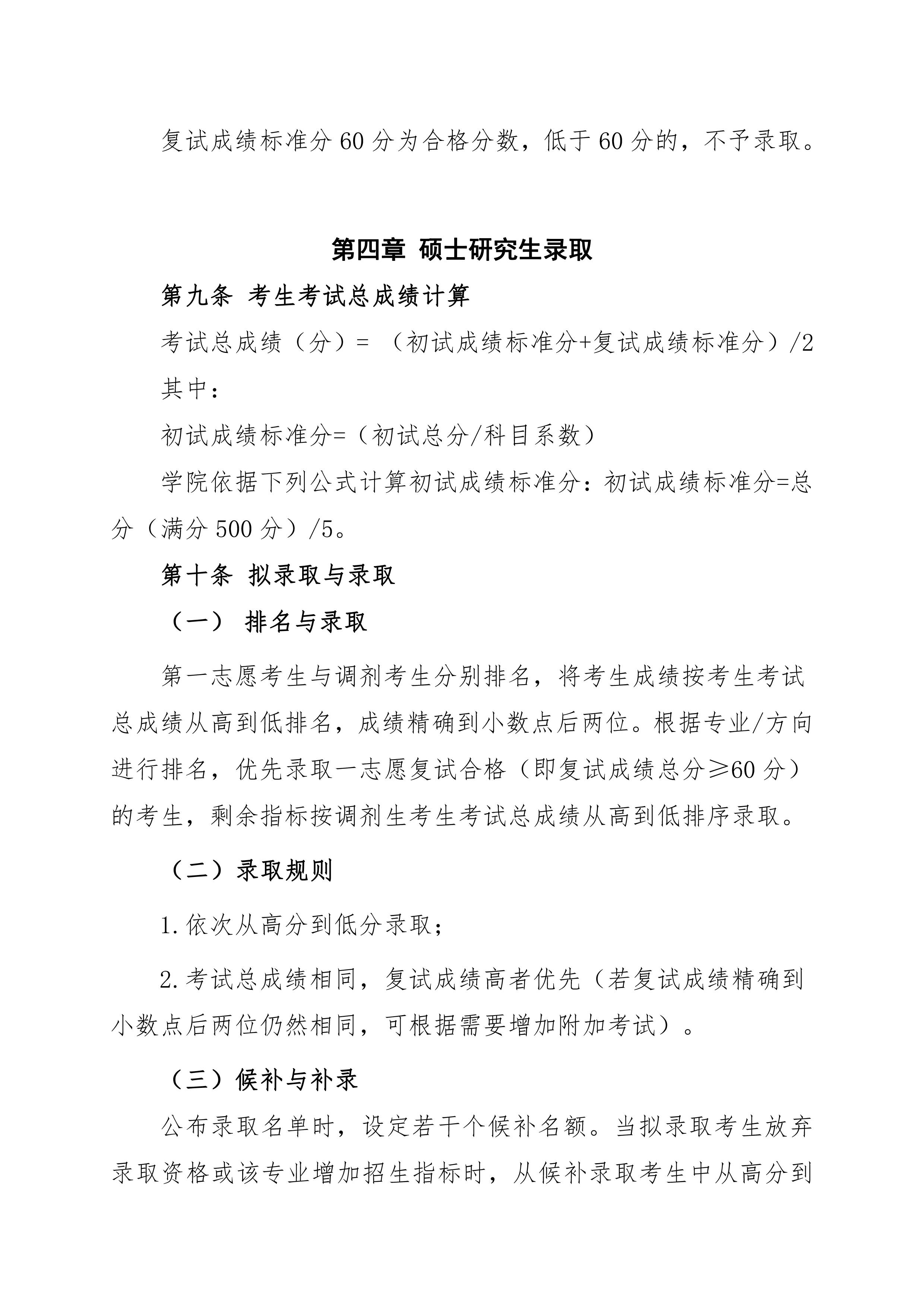
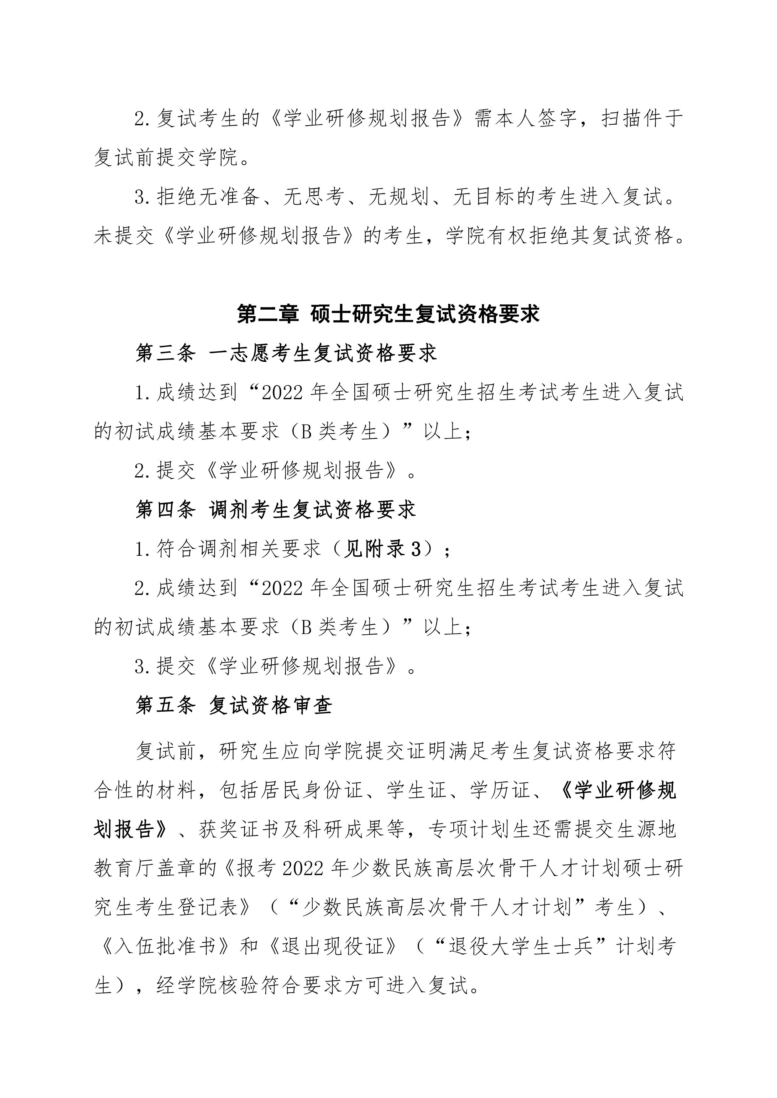
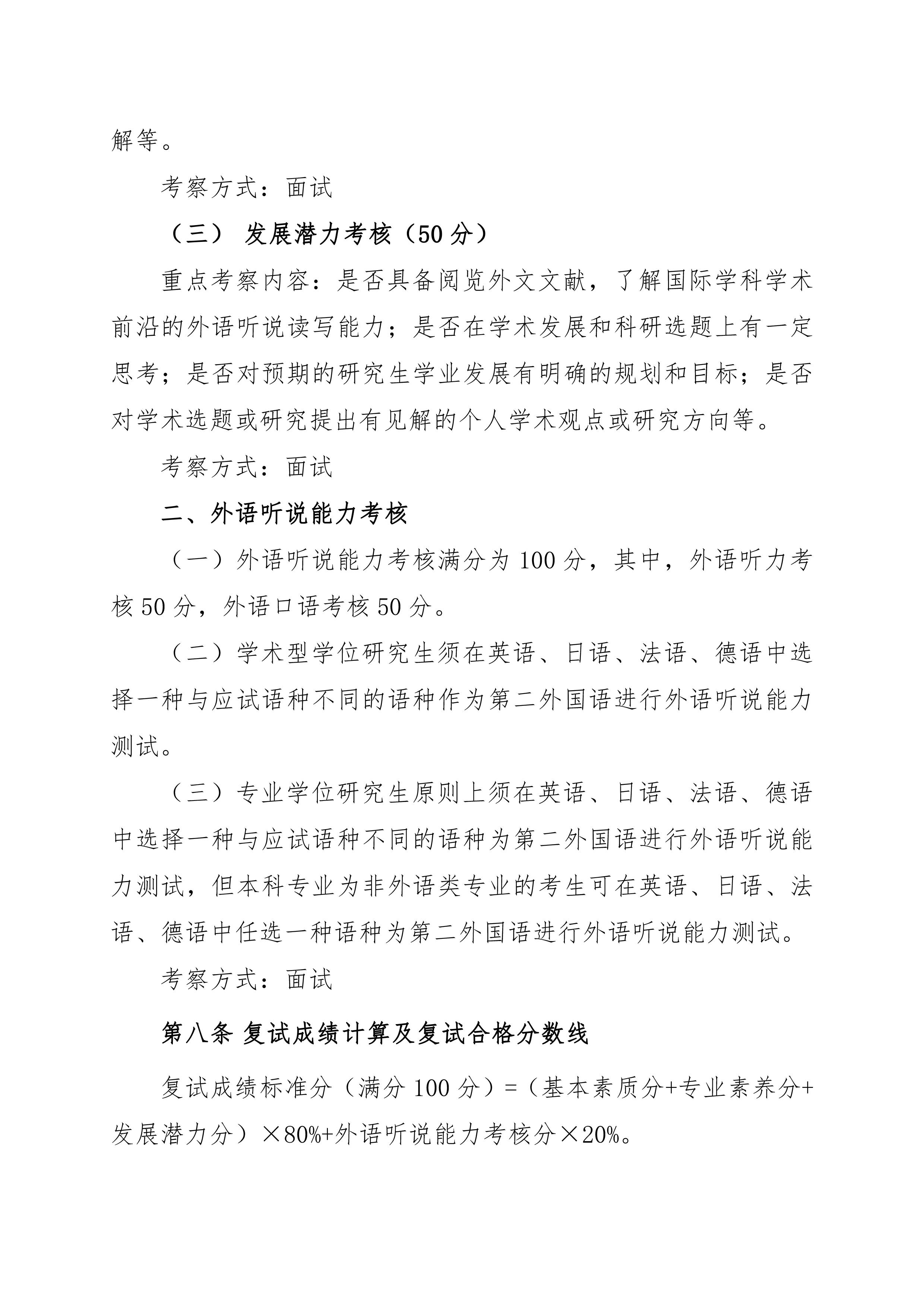
365英国上市(集团)有限公司-Official website
首页
学院概况
学院简介
现任领导
组织结构
各系简介
学科专业
历史沿革
历届领导
联系我们
师资队伍
导师总览
英文系
翻译系
日语系
东南亚语系
大学外语系
人才培养
本科生培养
研究生培养
学术研究
通知公告
科研项目
科研成果
联系我们
研究动态
科研机构
亚太(东南亚)翻译与跨文化传播中心
基地概况
研究团队
新闻动态
通知公告
亚太翻译与跨文化传播研究院
广西大学外国语言文学研究所
广西大学外语教育研究所
广西大学日本语言文化研究所
党团天地
党委工作
主题教育
理论学习
共青团工作
双带头人工作室
支部概况
党建动态
学习园地
建设成果
联系我们
学生园地
通知公告
新闻动态
党团建设
团委学生会
研究生会
社团
学工事务
校友之家
校友名录
校友风采
校友活动
人才招聘
下载中心
English
当前位置:
首页
>> 正文
学院概况
师资队伍
学术研究
人才培养
党群工作
学生工作
合作交流
编辑出版
校友之家
文件下载
通知公告
附件【
附录1.docx
】已下载
次
附件【
附录2.docx
】已下载
次
附件【
附录3.docx
】已下载
次
上一条:
广西大学英国上市公司3652022年硕士研究生招生考试拟复试考生名单
【
关闭
】